AI、ADAS 與智慧座艙快速發展,讓車用電子正走向高度整合。多晶片模組(MCM)與系統級封裝(SiP)不再只是元件集合,而逐步演變為「小型系統」。在此趨勢下,車規可靠度標準也迎來關鍵升級。
▲ 2025年Automotive Electronics Council(AEC)於歐洲年度 Workshop正式發布 AEC-Q104 Revision A(Rev.A),進一步強化多晶片模組(MCM)於車用環境中的可靠度驗證與標準化要求。(Source:閎康科技)
Automotive Electronics Council(AEC)於 2025 年歐洲 Workshop 正式發布 AEC-Q104 Revision A(Rev.A)。這是自 2017 年首版推出以來最重要的一次更新,補強 MCM 在 LED、MEMS 與複合封裝情境下的驗證機制,也讓跨標準整合首次被完整納入規範。
跨標準整合成為核心:LED、MEMS 納入驗證機制
新增 LED 與 MEMS 跨標準的關聯性(Cross‑standard Interactions)。AEC-Q104 Rev.A 正式將 LED(AEC-Q102 系列,包含 AEC-Q102-003 for Optoelectronic Multichip Modules, OE-MCMs)與 MEMS(AEC-Q103x)器件納入 MCM 驗證的關聯性機制。
當 MCM 內含 LED 或 MEMS 時,需依對應 AEC-Q102 / Q103x 的專屬條件,補充額外測試或相關定義。
此為 AEC-Q104 Rev.A 最重要的更新之一,使 MCM 驗證更貼近車用電子日益高度整合的實際情境(如 SiP / MCM 內整合 Sensor、LED 與 IC)。
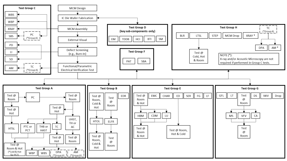
▲ 參照 AEC-Q104 Qualification test method options for the MCM(Source:閎康科技)
AEC 更新 Qualification Flow(驗證流程),AEC 更新整體 MCM Qualification Flow,納入更完整的 MCM 決策流程(Decision Flow),並新增「基於功能用途」的測試選項與AEC Q100/Q101/Q102/Q103x 的流程邏輯統一化。AEC‑Q104 將測試分為 A~H 八大類,共 49 個測試項目。
此改版旨在解決過去各標準流程不一致、跨元件整合困難的問題,有助於 Tier-1 與 IC 供應鏈建立統一的驗證計畫。
▲ 參照AEC-Q104 Qualification Test Flow(Source:閎康科技)
測試方法(Test Methods)於 AEC-Q104 Rev.A 中進一步明確化,主要更新如下:
- HBM(人體模型 ESD):由 Q100 的 2kV 下修至 1kV
- CDM(元件充電模型 ESD):統一規範為 250V
- DROP(跌落測試):細分為元件級與具菊花鏈設計樣品之驗證方式與測試條件
- STEP(Start-up & Temperature Step):補充測試條件定義並新增測試曲線要求
- LTSL(Low-Temperature Storage Life):用以模擬寒冷地區車用環境之可靠性條件
其中,特別新增「MCM 專屬 Drop Test」為本次改版亮點之一,使測試更貼近模組於 SMT 製程、包裝運輸與車用環境中的實際應力情境。
同時,Process Change Qualification Guidelines(變更矩陣)亦同步更新,重點包括:
- 明確化 MCM 內部子元件跨標準 Generic Data 的使用規範
- 重新定義變更分類與對應測試要求
- 強化製程、材料與結構變更對整體 MCM 影響之評估方法
- 與 Q100/Q101 變更矩陣邏輯一致化
整體而言,此次更新代表未來 MCM 任何微幅變更皆需進行更完整的影響評估與再驗證判定,以提升整體可靠度與一致性管理標準。
AEC-Q104 Rev.A 的重要性
MCM 的複雜度已逐步逼近「小型系統」層級。隨著 ADAS、智慧座艙與車用 SoC 的普及,模組內通常整合 MCU/SoC、PMIC、DRAM/Flash、MEMS 感測器、LED(Driver + Emitter)、EMI 元件、濾波網路,以及多層基板與複雜互連結構(Wire Bond、Flip Chip、TSV)等。因此,跨標準驗證(Q100+Q102+Q103)已成為必然需求,而 AEC-Q104 Rev.A 亦首次正式將此需求納入標準架構。
在測試方法面,Rev.A 的更新使失效模式分析更加精準。經重新定義的 Drop、STEP 與 LTSL 測試,可更有效揭示包裝完整性問題、焊點疲勞、溫度急變所造成的 SiP 多材料界面結構破壞,以及材料熱膨脹係數不匹配(CTE Mismatch)等可靠度風險,使原本的 Board Level Reliability(BLR)測試更貼近實際 IMC(Intermetallic Compound)、Solder 與 Die Attach 的行為表現。
在應用面上,Rev.A 更契合 2025 年車用先進封裝趨勢,已逐步成為業界 SiP 車規驗證的重要參考標準。透過強化跨元件整合規範,使其更適用於 FC-BGA SiP、Memory + SoC MCM、Sensor Fusion MCM、車載控制器模組,以及整合 Ethernet、CAN FD 等通訊功能的單一封裝架構。同時,Rev.A 首度正式支援高度異質整合(Heterogeneous Integration)應用情境。
跨標準資料引用(Generic Data)更清晰化
為強化 MCM 品質驗證效率並降低驗證成本,AEC-Q104 特別建議優先採用已通過 AEC 標準驗證之元件。若 MCM 內所有子元件均已通過 AEC-Q100(IC)、Q101(Discrete)、Q102(LED)、Q103(MEMS)或 Q200(Passive)等對應標準,且其既有驗證資料具備適用性,則可引用原始 Generic Data,以減少 Q104 的重複驗證工作量。
在此情境下,MCM 有機會僅需執行 H 組關鍵驗證項目(共 7 項),例如:TCT(溫度循環)、Drop(跌落)、LTSL(低溫儲存壽命)、STEP(啟動與溫度階梯)、X-Ray、Acoustic Microscopy 及 DPA(破壞性物理分析)等,以完成系統性可靠度確認。
相反地,若 MCM 內部存在未通過 AEC-Q 系列驗證之子元件,則不得完整引用 Generic Data,需依應用情境自 Q104 定義之 49 項測試中進行選擇性或完整驗證,整體測試範圍與驗證負擔將顯著增加。
跨世代製程變更風險管控全面升級
針對 Die Change、Substrate 材料更換、Underfill/Molding Compound 變更、Wire Bonding 轉向 Flip Chip,以及 PCB Stack-up 結構調整等情境,AEC-Q104 Rev.A 進一步細化變更矩陣規範,使不同層級的製程與結構變更皆有明確對應的驗證要求,以降低未充分驗證即導入量產所導致的客訴風險。
車規 MCM 驗證體系邁向標準化整合里程碑
- 支援 LED/MEMS 等多類型元件的跨標準整合
- 使測試流程與 AEC 家族(Q100/Q101/Q102/Q103)全面一致
- 補足 MCM / SiP 在 Drop、STEP、ESD 等高風險項目的試驗定義
- 強化變更管理、減少供應鏈差異造成的風險
- 更符合 2025–2030 年的車用電子複合封裝趨勢
整體而言,AEC-Q104 Rev.A 使車規 MCM 驗證正式邁入「高整合、跨類別與複雜封裝」的新世代,亦標誌著車用 SiP/MCM 認證體系的重要進化里程碑。
(首圖來源:Shutterstock;資料來源:閎康科技)






