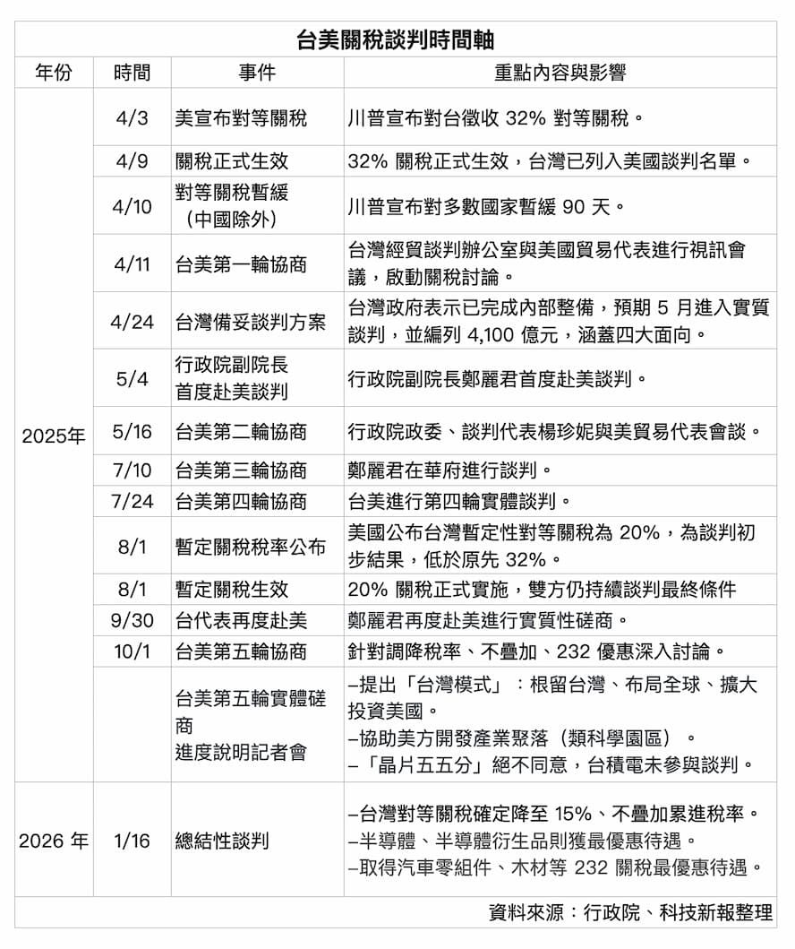
美國商務部今(16 日)宣布將台灣關稅降至 15%,且不疊加累進稅率,而半導體、半導體衍生品則獲最優惠待遇,讓業界和市場都鬆了一口氣。值得注意的是,最開始台灣關稅是 32%,現在降至 15%,一路上可說相當艱難。
事實上,自從對等關稅宣布以來,台美之間已歷經五次實體磋商,期間更有多次視訊會議,多數議題已逐漸聚焦,而台灣談判團隊於 14 日啟程,赴美展開第六輪實體磋商。
根據經貿辦先前說法,台美談判去年 4 月至 7 月底是第 1 階段,台灣與美國貿易代表署及商務部就「關稅、非關稅貿易障礙、貿易便捷化、經濟安全、擴大採購、供應鏈合作」等議題進行多輪談判;8月起為第 2 階段,台灣主要以「台灣模式」與美國商務部洽談供應鏈合作,並持續向美方爭取調降對等關稅且不疊加、未來 232 半導體及衍生品關稅優惠模式,以及其他 232 項目優惠待遇。
種種努力終於在今日獲得好消息,行政院也於新聞稿指出,達成「台灣對等關稅調降為 15%且不疊加 MFN、半導體及半導體衍生品等 232 關稅取得最優惠待遇、擴大供應鏈投資合作、深化台美 AI 戰略夥伴關係」等多項談判預定目標。
接著,就來看一下台美關稅的談判時間軸。
(首圖來源:shutterstock)






